Vormingen, lezingen en digihulp op maat van beginners en groepen.
Elk onderdeel kan vooraf besproken en aangepast worden aan de context van jouw organisatie of groep.
Zoek in het aanbod
Kies een thema of gebruik een zoekwoord. De resultaten hieronder passen zich meteen aan.
Kies een thema of zoek op toestel, app of onderwerp.
Drie thema's die extra in de kijker staan.
Deze onderdelen springen er momenteel uit binnen het aanbod en verdienen een aparte plaats op de pagina.
AI & ChatGPT
Kennismaking voor beginners met ChatGPT, AI en andere tools, stap voor stap uitgelegd in duidelijke taal.
StofBot
Een afzonderlijke sessie binnen het aanbod over de app StofBot, met focus op media en beveiliging.
Digipunten en digihulp
Ondersteuning rond de opstart en werking van digipunten en hulp bij kleine digitale problemen van burgers.
Het aanbod per thema en werkvorm.
De sessies zijn hieronder gegroepeerd per onderwerp, zodat bezoekers snel zien welke vormingen, lezingen en ondersteuningsvormen mogelijk zijn.
Windows 11 basis
10 vormingenComputerkennis voor beginners met eigen laptop en voeding.
Onderhoud en veiligheid van digitale toestellen
2 lezingenAccounts, wachtwoorden en identificatie
1 lezingVoor elk besturingssysteem geschikt.
Wat is cloud en hoe gebruik je het?
1 lezingWifi voor beginners
1 lezingAndroid smartphone basis
10 vormingeniPhone en iPad basis
10 vormingenCloud op smartphone
10 vormingenBetalen met de smartphone
1 lezingAndroid versus Apple
1 lezingPhishing, valse sms en valse reclame herkennen
1 lezingItsme: waar en hoe gebruik je het?
1 lezingEnkel op smartphone.
Veilig betalen op het internet
1 lezingKopen en verkopen online
1 lezingDigitale kluis en veilig bewaren
1 lezingAI & ChatGPT basis - kennismaking
2 lezingenStofBot: beveiliging en medialessen
1 lezingSocial media: overzicht
1 lezingJongerentaal op social media
1 lezingApps die je moet hebben
1 à 2 lezingenOpstart en werking van digipunten
op maat bespreekbaarHulp bij apps en digitale basisproblemen
op maat bespreekbaarGebruik van overheidsapps en digitale diensten
op maat bespreekbaarMijn digitaal toestel is stuk, wat kopen?
1 lezingWat is de cloud?
1 lezingPaswoorden bewaren en juist instellen
1 lezingDrie concrete lesreeksen zoals ze in de praktijk opgebouwd worden.
Deze schema's tonen hoe een reeks rustig en stap voor stap kan groeien. Ze dienen als voorbeeld en kunnen altijd aangepast worden aan het niveau, de groep en de context.
Computercursus met OS Windows 11
Windows 11 basis
Een rustige lesreeks voor beginners die stap voor stap vertrouwd willen raken met muis, toetsenbord, verkenner, internet en e-mail op Windows 11.

Opbouw per sessie
Kennismaking en fysieke basis
Praktische afspraken, opstarten, muis en basis van het systeem.
Verkenner en menu
Rechter muisknop, pc afsluiten en eerste navigatie in Windows.
Muis, toetsenbord en WordPad
Pijltjestoetsen en bijzondere toetsen leren gebruiken.
Toetsen in combinatie
Handige sneltoetsen en vlotter werken met het toetsenbord.
Tekst oefenen
WordPad, vensters bewerken en documenten bewaren.
Internet en browsergebruik
Aanmelden, afbeeldingen ophalen en werken met Edge of Google.
Tekst verrijken
Afbeelding invoegen, speciale tekens en eenvoudige opmaak.
E-mail opstarten
Account aanmaken, mail verzenden en verschillende manieren van gebruik.
Bijlagen en personen
Mail lezen, beantwoorden, bijlagen ontvangen en opslaan.
Vragenronde en afronding
Laatste verduidelijkingen, herhaling en afronding van de reeks.
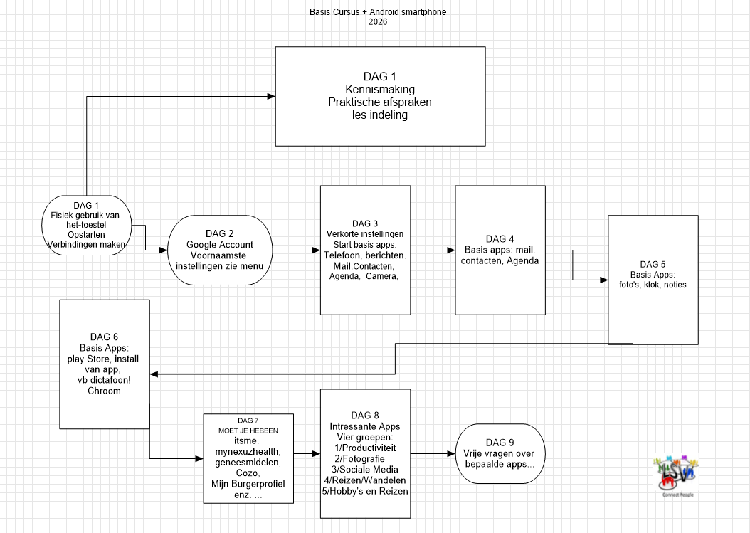
Basiscursus Android smartphone
Android smartphone basis
Een toegankelijke reeks rond dagelijks smartphonegebruik, met aandacht voor instellingen, basisapps, Play Store en apps die mensen echt nodig hebben.

Opbouw per sessie
Kennismaking en toestelgebruik
Praktische afspraken, opstarten, fysiek gebruik en verbindingen maken.
Google-account en instellingen
Voornaamste instellingen leren kennen via het menu.
Snelle instellingen en startapps
Telefoon, berichten, mail, contacten, agenda en camera.
Basisapps voor communicatie
Mail, contacten en agenda rustig inoefenen.
Foto's, klok en notities
Praktisch gebruik van dagelijkse standaardapps.
Play Store en apps installeren
Chrome, dictafoon en veilig een app toevoegen.
Apps die je moet hebben
itsme, mynexuzhealth, geneesmiddelen, Cozo en Mijn Burgerprofiel.
Interessante apps ontdekken
Productiviteit, fotografie, sociale media, reizen en hobby's.
Vrije vragen over apps
Ruimte voor eigen toestellen, noden en specifieke vragen.
Basiscursus iPhone en iPad
iPhone en iPad basis
Een duidelijke Apple-reeks voor beginners met focus op Apple ID, basisapps, berichten, Safari en een praktische keuze aan nuttige apps.

Opbouw per sessie
Kennismaking en opstart
Praktische afspraken, toestelgebruik, opstarten en verbindingen maken.
Apple ID en instellingen
De voornaamste instellingen leren kennen via het menu.
Start met basisapps
Mail, contacten, agenda, FaceTime, camera en Photo Booth.
Dagelijkse Apple-apps
Foto's, klok, woning, iMovie en notities.
App Store en media
Boeken, muziek en herinneringen leren gebruiken.
Extra standaardapps
iTunes Store, dictafoon, Zoek Vrienden, podcasts en tips.
Berichten, Safari en essentials
Documenten, Zoek iPhone, itsme en nuttige zorg- of EHBO-apps.
Interessante apps ontdekken
Productiviteit, fotografie, sociale media, reizen en hobby's.
Vrije vragen over apps
Ruimte voor concrete vragen uit de groep en herhaling op maat.
